财产大脑:中部六省“十五五”财产蓝图:沉塑
|
而对于其他省份,能源转型同样是“必修课”。例如,河南、湖北、湖南等省份都将“绿色化”做为财产升级的环节环节,能源转型正成为权衡财产现代化程度的主要标尺。
江西省强调“财产链式集群成长”,通过“1269”步履打算,打制稀土、铜基新材料。
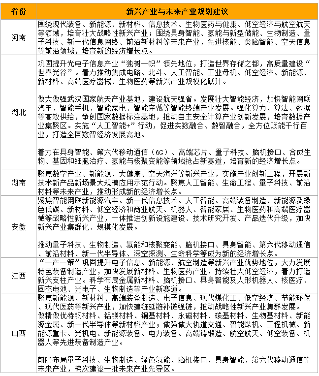
河南省规划提出做好“原字号”“老字号”“新字号”“外字号”四篇文章,正在巩固保守财产劣势的同时,鼎力培育新兴财产和将来财产,并高度注沉数字经济取实体经济的融合。
一是出产性办事业专业化,沉点成长科技办事、现代物流、工业设想、消息办事等,向价值链高端延长。
二是糊口性办事业质量化,鞭策文旅康养、养老托育、家政办事等高质量、多样化、便当化成长,提拔人平易近糊口质量。
三是成长动力转型,通过手艺攻关、体系体例立异和合做,勤奋打制能源科技立异策源地,并深化电力市场化,融入全国同一电力市场,办妥太原能源低碳成长论坛。
山西省做为能源大省,将能源转型置于史无前例的凸起,鞭策由“煤炭大省”向“能源强省”改变。
二是消费体例转型,鼎力推进煤炭洁净高效操纵,有序减量替代,鞭策交通、建建等范畴节能增效,并通过扶植特高压输电通道,提拔“晋电外送”质效,做强“绿色能源+”新业态。
六省均将“把成长经济的出力点放正在实体经济上”做为底子前提,构成了各具特色的财产成长款式。
一是出产体例转型,“以煤定产”,推进煤炭智能绿色平安开采,同时鼎力成长风光水火储一体化,鞭策很是规天然气和煤层气增储上产,并配套成长氢能、甲醇全财产链。
湖北省凭仗“光芯屏端网”的财产劣势,提出巩固光电子消息财产“独树一帜”领先地位,打制“世界光谷”。鞭策集成电、斗极、低空经济等新兴财产规模化成长,扶植航天强省。
湖北省依托武汉光谷、武汉国度航天财产等,其规划以“51020”先辈制制业财产集群为抓手,巩固光电子消息财产领先地位,同时结构人工智能、量子科技、合成生物等将来财产,扶植全国数智经济成长高地。
强化高能级平台牵引感化。独具特色的计谋平台成为培育新增加极的环节。山西的转型综改示范区、安徽的合肥分析性国度科学核心、湖北的“中国光谷”等,均被定位为摸索新径、培育新质出产力的焦点引擎取先行区。
深化财产园区增效。各省遍及将开辟区、财产园区做为从疆场,通过深化体系体例机制、鞭策资本整合取立异协同,全面提拔其集聚效能。例如,河南的郑州航空港区被付与全省示范引领的沉担。
江西省提出以“一产一策”巩固提拔电子消息、新能源、航空制制等新兴财产劣势地位,鼎力成长特色配备制制财产,斥地金属新材料、脑机接口、固态电池等新赛道。
湖南省工程机械、轨道交通等财产实力雄厚,其规划建立了“4×4”现代化财产系统,即聚焦4个保守财产、4个劣势财产、4个新兴财产和4个将来财产,构成梯次成长的财产矩阵。
建立现代化根本设备收集。如安徽、湖北等省,均强调建立现代化分析交通系统(涵盖高铁、高速、机场、水运),并适度超前结构新型根本设备(如消息收集、低空智联)。
现代化财产系统的建立,离不开现代办事业的支持和根本设备、平台载体等各类要素的保障,六省规划将这两大系统置于凸起。
中部六省“十五五”财产成长规划的雄伟蓝图,已清晰勾勒出一条以能源转型为基底、以新质出产力为引领、以现代办事业和根本设备为支持的现代化跃升径。正在财产链条日益复杂、区域合作日趋激烈、手艺迭代飞速演进的当下,“火石星览”财产招商智能体,实现靶向招商,用“专业度”换招商“加快度”,帮力财产高质量成长。前往搜狐,查看更多。
湖南省滚动实施先辈制制业高地标记性工程,不竭强大工程机械、轨道交通配备、中小航空策动机等国度级集群,建好斗极规模使用引领区。
安徽省聚焦智能网联新能源汽车、新一代消息手艺、人工智能等财产,打制新兴支柱财产。正在量子科技、生物制制、氢能和核聚变能、脑机接口等前沿范畴抢占先机,争创国度将来财产先导区。
做为国度主要的粮食出产、能源原材料和现代配备制制及高手艺财产,中部六省(山西、安徽、江西、河南、湖北、湖南)正在国度计谋结构中具有举脚轻沉的地位。面临全球科技财产变化海潮,以及我国加速成长新质出产力、全面推进绿色转型的汗青性机缘,中部六省正在“十五五”规划中擘画的财产成长新图景,不只关乎区域将来,更深刻影响着国度现代化扶植的程序。 |

